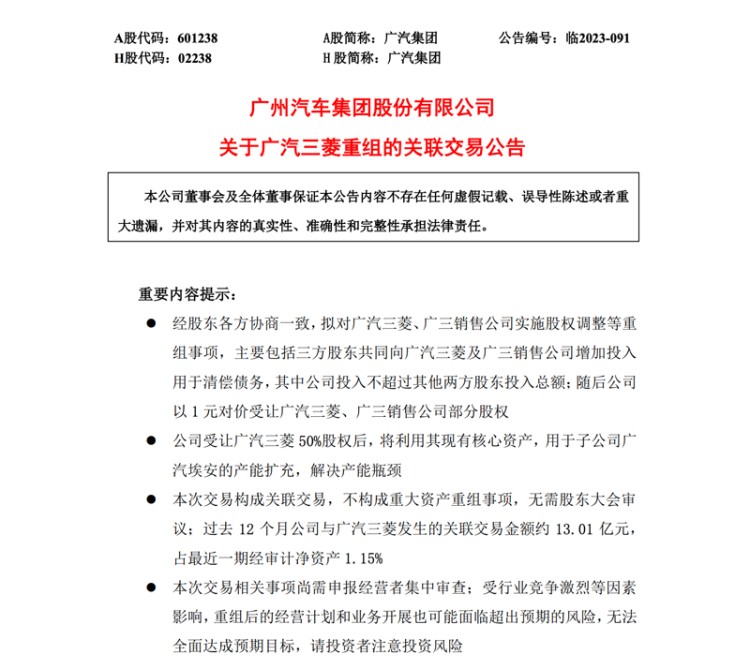
近日,我们从广汽集团获悉,董事会审议通过了《关于广汽三菱重组的关联交易公告》,拟对广汽三菱、广汽三菱汽车销售公司实施股权调整等重组事项。

重组完成后,广汽三菱将成为广汽集团全资子公司,广汽埃安将利用广汽三菱工厂实现增产扩能。广汽三菱汽车销售公司将由广汽集团与三菱汽车、三菱商事共同持股,持续为广汽三菱车主提供备件和售后服务。本次重组避免了广汽三菱解散清算。
作为广汽集团新能源事业的最重要载体,广汽埃安是广汽集团迎接时代变革挑战的排头兵。在刚刚过去的9月份,广汽埃安销量再度突破5万大关,1-9月累计销量35.1万辆,同比增长92.51%。埃安目前两工厂正在加紧排产,在既有40万/年产能的基础上,全力冲刺全年50万的产销目标。
按照最新规划,广汽埃安将利用广汽三菱工厂实现增产扩能,计划2024年6月实现量产。建成后,广汽埃安将形成基本产能60万/年,为埃安实现2025年产销100万的战略目标。
针对用户关心的广汽三菱正式重组后的问题,公告显示,广汽集团与三菱汽车、三菱商事成立的广汽三菱汽车销售公司,将会持续为车主提供高品质备件和高质量的售后服务。
文章来源于互联网:广汽三菱正式重组 广汽集团全资子公司热门搜索为您推荐

